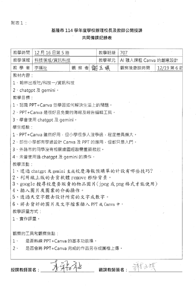
114學年度 武崙國中 李福祉教師
| 教科書版本 | 自編 | 領域科目 | 科技-資訊科技 |
|---|---|---|---|
| 備課日期 | 2025-12-16 13:00:00 | 備課地點 | 電腦教室B |
| 授課日期 | 2025-12-18 15:00:00 | 授課地點 | 電腦教室B |
| 議課日期 | 2025-12-19 14:00:00 | 議課地點 | 電腦教室B |
| 學生人數 | 25 | 公開程度 | 僅校內公開 |
| 授課年級 | 7年級 | 授課班級 | 707 |
| 教學時間(分鐘) | 45 | 教學策略/型式 | 科技輔助自主學習 |
一、什麼是Canva(有何特色和功能)
二、基本功能操作(登入google帳號)
三、模板和設計原素(發揮自己的創意和想法)
四、利用AI工具設計老師指定主題的海報
五、AI如何應用在生活上
六、發表和討論
