很抱歉,網站的某些功能在JavaScript沒有啟用的狀態下無法正常使用。
相簿
最新消息
行事曆
學校公開授課計畫
公開授課個人登錄
登入
公開授課個人登錄
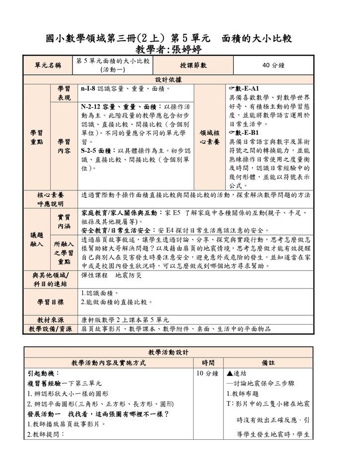
國小數學領域第三冊(2上) 第5單元面積的大小比較 (活動一)
Back
114學年度 建德國小 張婷婷教師
教科書版本
康軒
領域科目
數學
備課日期
2025-10-09 13:10:00
備課地點
204教室
授課日期
2025-10-16 10:25:00
授課地點
204教室
議課日期
2025-10-17 13:10:00
議課地點
204教室
學生人數
25
公開程度
僅校內公開
授課年級
2年級
授課班級
204
教學時間(分鐘)
40
教學策略/型式
跨領域(含議題融入)素養導向教學
12
114年數學2上第五單元張婷婷公開觀課表格2.pdf
202138
3
觀課者(1)
學校單位
觀課者
申請時間
建德國小
張鳳玲教師
2025-10-08 13:58:53