很抱歉,網站的某些功能在JavaScript沒有啟用的狀態下無法正常使用。
相簿
最新消息
行事曆
學校公開授課計畫
公開授課個人登錄
登入
公開授課個人登錄
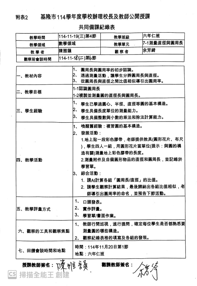
圓周長與扇形周長
Back
114學年度 德和國小 陳雅韻教師
教科書版本
自編
領域科目
數學
備課日期
2025-11-18 00:00:00
備課地點
六年仁班
授課日期
2025-11-18 14:31:23
授課地點
六年仁班
議課日期
2025-11-18 14:31:23
議課地點
六年仁班
學生人數
20
公開程度
僅校內公開
授課年級
6年級
授課班級
六年仁班
教學時間(分鐘)
40
教學策略/型式
探究實作教學
1234